Workflow Overview
Secret Server introduced access-request workflows. These allow users to build more complex interactions based on events within Secret Server than currently possible. The first release of workflows offers access requests. Workflow templates define the series of steps and reviewers required for an access request. You can assign workflows to secrets or secret policies.
With Access-Request Workflow Templates, you can:
- Require that multiple people approve a request before access is granted
- Require multiple workflow steps, each with different reviewers and number of required approvers, if desired.
- Select "Owners" as a review group
Multi-Level Workflow
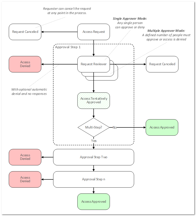
The original access requests are one level or step—anyone approving approves the request—no other input is required. Workflows allow up to 15 approval steps where approval by reviews in step 1 moves the request to step 2, approval at step 2 moves it to step 3 and so forth. Denial at any step denies the request.
Multiple Approvers to Advance
The new workflow feature can be configured where one approver at a given step is not enough. In effect, approvers in each step can "vote" for approval—you stipulate how many approvers at a step must approve for the approval to move on to the next step.
Approval Process Workflow
The following diagram is the entire process summarized:
Figure: The Approval Process Workflow
Workflow Versus Basic Access Requests
In general, "simple access requests," the only type available to older versions of Secret Server, are the same as a one-step stepped approval. The major exception is that with stepped requests, once a workflow access request has been approved, denied, or canceled, its status cannot be changed. In contrast, simple, non-workflow, access requests retain the original behavior of allowing a request to be approved after it has been denied or denied after it has been approved.
Workflow Step Timeout
Release notes
You can configure workflow steps to time out after a specified number of minutes. Workflow administrators can define approval workflows that notify a different set of users if a step in the workflow is not responded to within a specified time period.
Applications include:
- Improving responsiveness to access requests on time-sensitive secrets by moving the request to another step if not responded to quickly.
- Overflowing to a different region so a secret can be accessed by users in different time zones with different sets of support personnel responding.
Timed out access requests automatically advance to the next step in the workflow. The last step of the workflow cannot time out and must be approved to access the secret.
You can apply multiple timeouts to create workflows that can cascade through multiple steps if the previous steps do not receive the required approvals.
Denying or canceling a request in any step stops the workflow and stops any time out to the next step.
Important: Once a workflow step times out, only the reviewers in the next step can approve the request. If you want reviewers from the initial step to respond after the initial request has timed out, add them to the reviewers of the next step.
